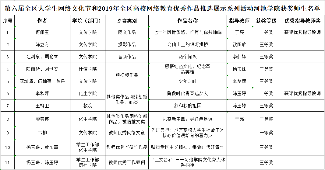
近日,自治区教育厅公布了第六届全区大学生网络文化节和2019年全区高校网络教育优秀作品推选展示系列活动获奖名单,167net必赢入口师生共荣获13个奖项,其中一等奖2项,二等奖1项,三等奖8项,优秀指导老师2名。
据了解,根据《教育部思想政治工作司中央网信办网络社会工作局关于举办第四届全国大学生网络文化节和全国高校网络教育优秀作品推选展示活动的通知》(教思政司函(2019)2号)精神,自治区教育厅会同自治区党委网信办在全区高校中组织开展了第六届全区大学生网络文化节和2019年全区高校网络教育优秀作品推选展示活动,内容涵盖微电影、动漫、摄影、网文、公益广告、音频、短视频、校园歌曲、其他类网络创新作品、文化衍生品、教师优秀网络文章、教师优秀“微”作品、教师优秀工作案例等13类作品征集活动。经组织专家评审,评选出系列活动一等奖21项、二等奖56项、三等奖110项,优秀指导教师59名,10所高校荣获优秀组织奖。
本次活动充分体现了167net必赢入口对大学生网络思想政治教育工作的重视,167net必赢入口将以此为契机,进一步推动全国教育大会、全国高校思想政治工作会议、学校思政课教师座谈会和全国网信工作会议精神落地生根,引导广大青年学生积极参与网络文化作品创作活动,唱响网上好声音,传播网络正能量,全面提升网络素养。(学生工作部供稿)
